| 索引号:
|
486001926/202502-00014 |
信息分类: |
部门(单位)预决算 |
| 内容分类: |
通知,财政、金融、审计 |
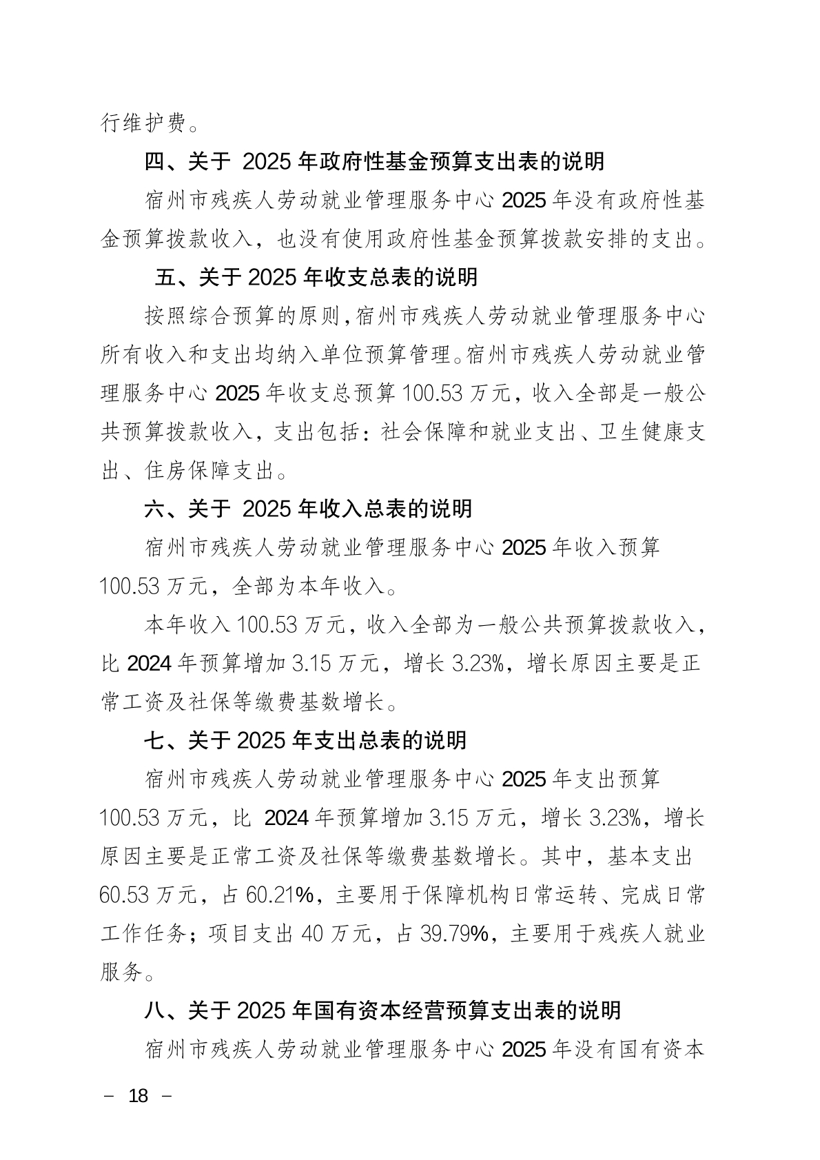
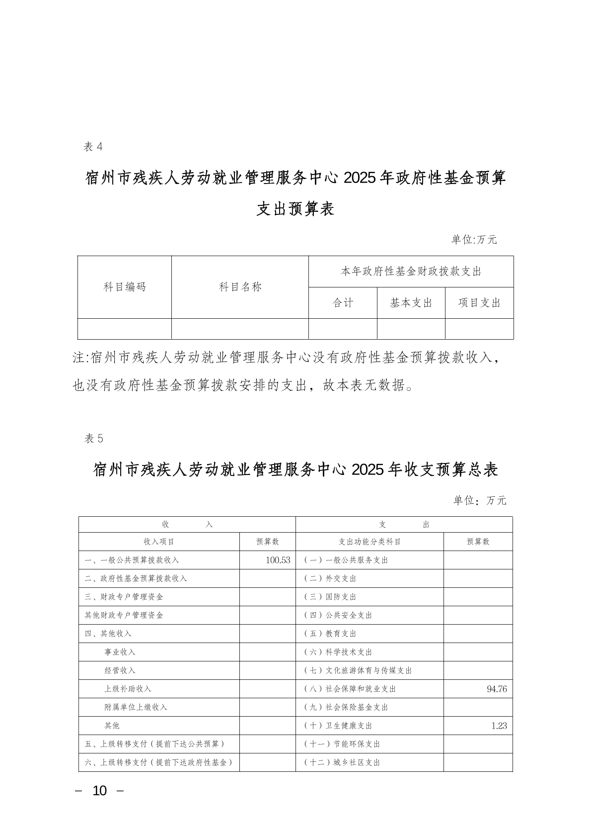
发布机构: |
宿州市残疾人联合会 |
| 成文日期: |
2025-02-28
|
发布时间: |
2025-02-28 17:25 |
| 文号: |
|
关键词:
|
|
| 名称: |
宿州市残疾人劳动就业管理服务中心2025年单位预算 |
| 索引号:
|
486001926/202502-00014 |
| 信息分类: |
部门(单位)预决算 |
| 内容分类: |
通知,财政、金融、审计 |
| 发布机构: |
宿州市残疾人联合会 |
| 成文日期: |
2025-02-28
|
| 发布时间: |
2025-02-28 17:25 |
| 文号: |
|
| 有效性:
|
有效 |
| 废止时间: |
暂无 |
| 关键词:
|
|
| 名称: |
宿州市残疾人劳动就业管理服务中心2025年单位预算 |
| 索引号:
|
486001926/202502-00014 |
信息分类: |
部门(单位)预决算 |
| 发布机构: |
宿州市残疾人联合会 |
| 成文日期: |
2025-02-28
|
发布日期: |
2025-02-28 17:25 |
| 文 号: |
|
有效性:
|
有效
|
| 生效时间: |
|
废止时间: |
暂无 |
| 名 称: |
宿州市残疾人劳动就业管理服务中心2025年单位预算 |
| 政策咨询机关: |
暂无 |
政策咨询电话: |
暂无 |
宿州市残疾人劳动就业管理服务中心2025年单位预算
来源:宿州市残疾人联合会 浏览量:
发表时间:2025-02-28 17:25
编辑:宿州信息公开036