| 索引号:
|
486001926/202603-00007 |
信息分类: |
“三公”经费预决算 |
| 内容分类: |
通知,财政、金融、审计 |
发布机构: |
宿州市残疾人联合会 |
| 成文日期: |
2026-03-04
|
发布时间: |
2026-03-04 16:18 |
| 文号: |
|
关键词:
|
|
| 名称: |
宿州市残疾人康复和辅助器具中心2026年一般公共预算“三公”经费预算公开 |
| 索引号:
|
486001926/202603-00007 |
| 信息分类: |
“三公”经费预决算 |
| 内容分类: |
通知,财政、金融、审计 |
| 发布机构: |
宿州市残疾人联合会 |
| 成文日期: |
2026-03-04
|
| 发布时间: |
2026-03-04 16:18 |
| 文号: |
|
| 有效性:
|
有效 |
| 废止时间: |
暂无 |
| 关键词:
|
|
| 名称: |
宿州市残疾人康复和辅助器具中心2026年一般公共预算“三公”经费预算公开 |
| 索引号:
|
486001926/202603-00007 |
信息分类: |
“三公”经费预决算 |
| 发布机构: |
宿州市残疾人联合会 |
| 成文日期: |
2026-03-04
|
发布日期: |
2026-03-04 16:18 |
| 文 号: |
|
有效性:
|
有效
|
| 生效时间: |
|
废止时间: |
暂无 |
| 名 称: |
宿州市残疾人康复和辅助器具中心2026年一般公共预算“三公”经费预算公开 |
| 政策咨询机关: |
暂无 |
政策咨询电话: |
暂无 |
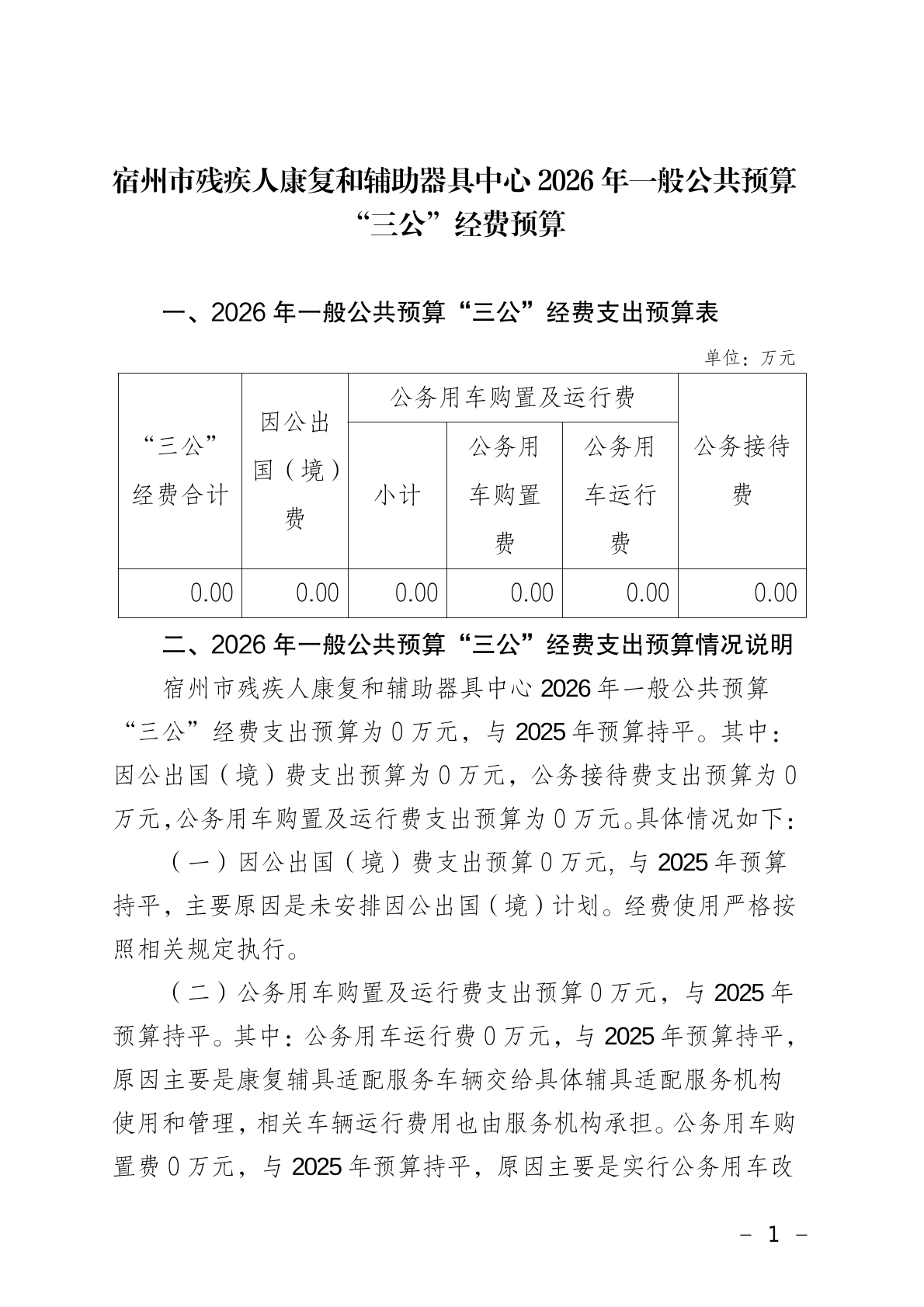
宿州市残疾人康复和辅助器具中心2026年一般公共预算“三公”经费预算公开
来源:宿州市残疾人联合会 浏览量:
发表时间:2026-03-04 16:18
编辑:宿州信息公开036